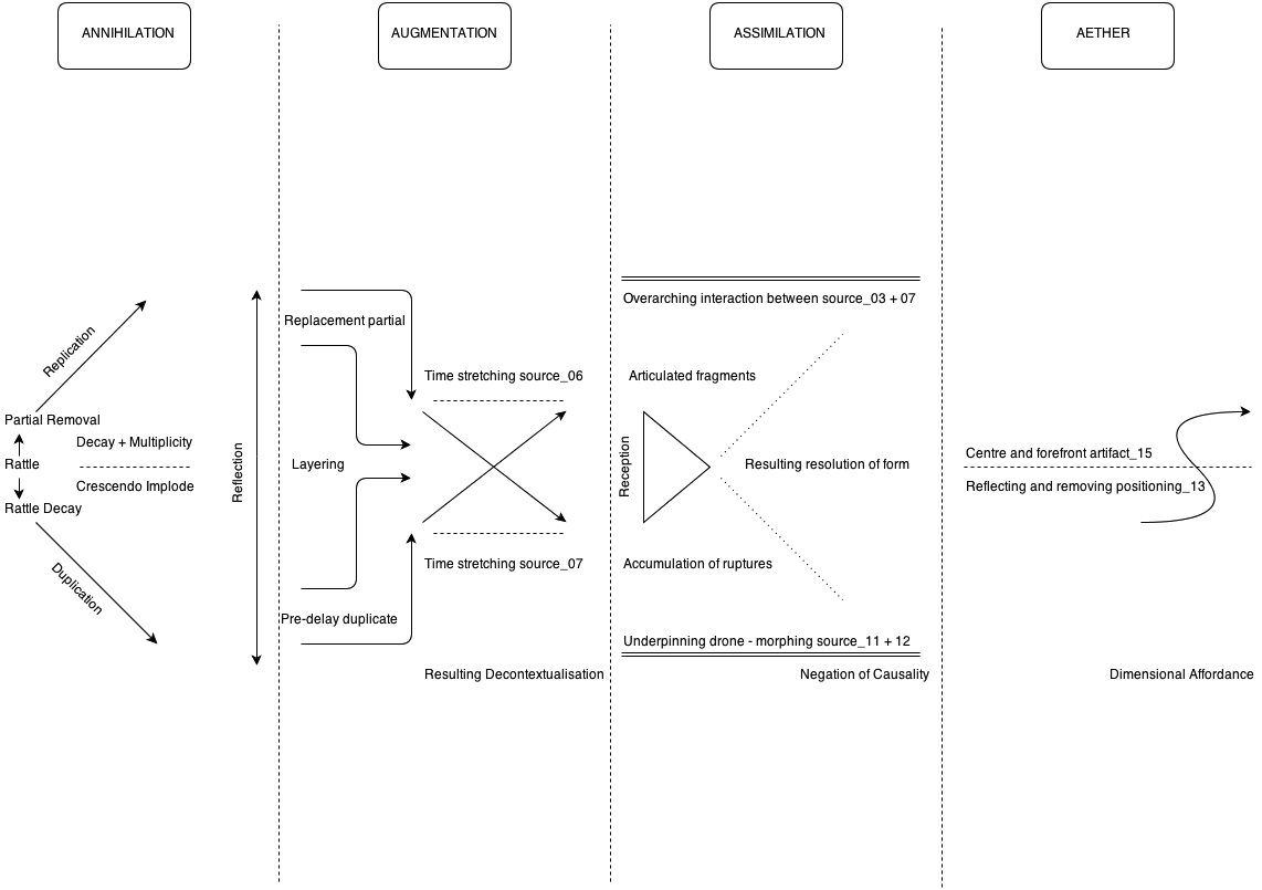
figure.03 Soundscape Compositional Diagram April 29, 2014 · by H Warner · in Diagrams, Text. · Compositional Diagram Excerpt Share this: Share on X (Opens in new window) X Share on Facebook (Opens in new window) Facebook Like Loading... Related