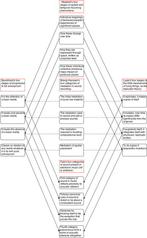
figure.01 Theoretical Model April 21, 2014 · by H Warner · in Figures, Text. · Compositional Theoretical Model Share this: Share on X (Opens in new window) X Share on Facebook (Opens in new window) Facebook Like Loading... Related